Peta Pariwisata Jakarta, Peta Kepulauan Seribu Kepulauan Pulau Peta

Peta Pariwisata Jakarta, Berwisata Ke Kabupaten Tangerang Wisata Jakarta

Peta pariwisata jakarta Indeed recently has been hunted by users around us, maybe one of you personally. People are now accustomed to using the internet in gadgets to view image and video data for inspiration, and according to the name of the article I will discuss about Peta Pariwisata Jakarta.

  • Sidoarjo Map Peta Sidoarjo
  • Lengkap Inilah Daftar 19 Objek Wisata Andalan Kota Banjarbaru
  • 1
  • Peta Wisata Yogyakarta 2014 Yogyes Com On Behance
  • Download Dinas Pariwisata Visitjakarta
  • Rute Baru One Day Trip Kelilng Jakarta Bus Tingkat Wisata Jakarta

Find, Read, And Discover Peta Pariwisata Jakarta, Such Us:

  • Https Encrypted Tbn0 Gstatic Com Images Q Tbn 3aand9gcszf C9ff9v0eb5c9ryohok9yvwxwo2tsqi5vl5tf2 Qbcq2byd Usqp Cau
  • Peta Wisata Singapore Berbagai Jenis Dan Lebih Lengkap
  • Pengantar Kepariwisataan
  • Panduan Wisata Jakarta Gps Wisata Indonesia
  • Taman Mini Indonesia Indah

If you are searching for Wisata Alam Di Jakarta Dan Sekitarnya you've reached the right location. We ve got 104 graphics about wisata alam di jakarta dan sekitarnya including images, photos, photographs, backgrounds, and more. In these webpage, we additionally provide number of images available. Such as png, jpg, animated gifs, pic art, logo, black and white, transparent, etc.

Peta Jogjakarta Jogja Tourism Map Wisata Alam Di Jakarta Dan Sekitarnya

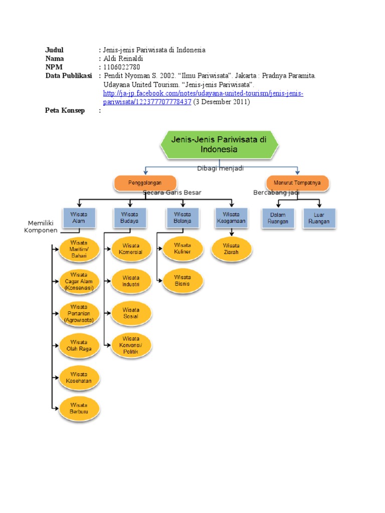
Peta Konsep Pariwisata Wisata Alam Di Jakarta Dan Sekitarnya

Peta Angkutan Umum Jakarta Transportumum Jakarta Wisata Alam Di Jakarta Dan Sekitarnya

Panduan Wisata Jakarta Gps Wisata Indonesia Wisata Alam Di Jakarta Dan Sekitarnya

Peta Wisata Kota Serang Propinsi Banten Rri Banten 94 9 Fm Wisata Alam Di Jakarta Dan Sekitarnya

Liburan Di Jakarta Dan Kamar Airy Di Bawah Rp200 000 Baca Dulu Yuk Wisata Alam Di Jakarta Dan Sekitarnya

Gambar peta pariwisata indonesia persebaran keunggulan ini disusun dengan gambar sehingga memudahkan mencari wisata di indonesia.

Wisata alam di jakarta dan sekitarnya. Ketertarikan ini bukan hanya dari dalam maupun luar negeri. Komite ekonomi dan industri nasional kein membentuk kelompok kerja pokja untuk menyusun roadmap pariwisata nasional 2045. The site comes with online jakarta maps bali maps including sea travel guide indonesia travel guide jakarta travel guide bali travel guide and many more.

Jakarta juga menjadi pusat pemerintahan pusat bisnis dan pusat kebudayaan. Pantai ancol adalah jalur pantai wisata yang terdiri dari lima pantai yaitu pantai indah elok ria festival ancol dan karnaval ancol. Peta jalan pariwisata indonesia dibuka dari jakarta.

Art culture festival. Objek wisata yang akan ditampilkan tidak hanya wisata budaya dan sejarah tetapi dilengkapi juga dengan wisata kuliner wisata belanja wisata keluarga dan wisata religi. Beberapa tempat wisata di jakarta yang pasti sudah tidak asing lagi seperti ancol monas tmii dan dufan.

Indonesia merupakan salah satu negara di asia tenggara yang memiliki keindahan wisata alam yang menarik perhatian banyak wisatawan. Dinas pariwisata dki jakarta gedung b 1068226000662 62358611714. Anda dapat dengan mudah memperbesar dan memperkecil peta dengan menekan tombol dan yang terletak di pojok kanan bawah.

Pemerintah lewat komite ekonom media online ekonomi dan promosi bisnis umkm usaha mikro kecil menengah. Peta lokasi penting di jakarta. Lihat peta via google map disini.

Pengunjung bisa berfoto bermain pasir jogging atau makan di salah satu. Yogyakarta tourism map exciting places. Berisi peta wisata di kota jakarta barat yang bisa diakses secara online melalu browser internet.

Lihat peta dibawah ini dan temukan daerah yang sedang anda cari. Beberapa tempat wisata populer berikut ini wajib anda kunjungi. Tempat wisata di jakarta yang satu ini buka selama 24 jam dan menawarkan panorama indah tempat makan serta lokasi ideal untuk melihat matahari terbit atau terbenam.

Tempat wisata di jakarta.

Panduan Wisata Jakarta Gps Wisata Indonesia Wisata Alam Di Jakarta Dan Sekitarnya

Wisata Gratis Keliling Ibukota Dengan Transjakarta Liandamarta Com Wisata Alam Di Jakarta Dan Sekitarnya

Peta Obyek Wisata Yogyakarta Lengkap Yang Wajib Dikunjungi Liburan Makin Nyaman Hot Liputan6 Com Wisata Alam Di Jakarta Dan Sekitarnya

Map Peta Warso Farm Kebun Duren Bogor Yoshiewafa Blogspot Com Jakarta Traveller Media Wisata Alam Di Jakarta Dan Sekitarnya

More From Wisata Alam Di Jakarta Dan Sekitarnya


Incoming Search Terms:

  • 1 Tempat Wisata Di Dago Bandung 2017,
  • Free Download Gratis Peta Jakarta Tanpa Koneksi Internet Media Informasi Komunikasi Edukasi Motivasi Tempat Wisata Di Dago Bandung 2017,
  • Liburan Di Jakarta Dan Kamar Airy Di Bawah Rp200 000 Baca Dulu Yuk Tempat Wisata Di Dago Bandung 2017,
  • Peta Wisata Singapore Berbagai Jenis Dan Lebih Lengkap Tempat Wisata Di Dago Bandung 2017,
  • Peta Kepulauan Seribu Kepulauan Pulau Peta Tempat Wisata Di Dago Bandung 2017,
  • Jual Atlas Peta Wisata Kota Surabaya Jakarta Timur Aslijanhariyah Tokopedia Tempat Wisata Di Dago Bandung 2017,